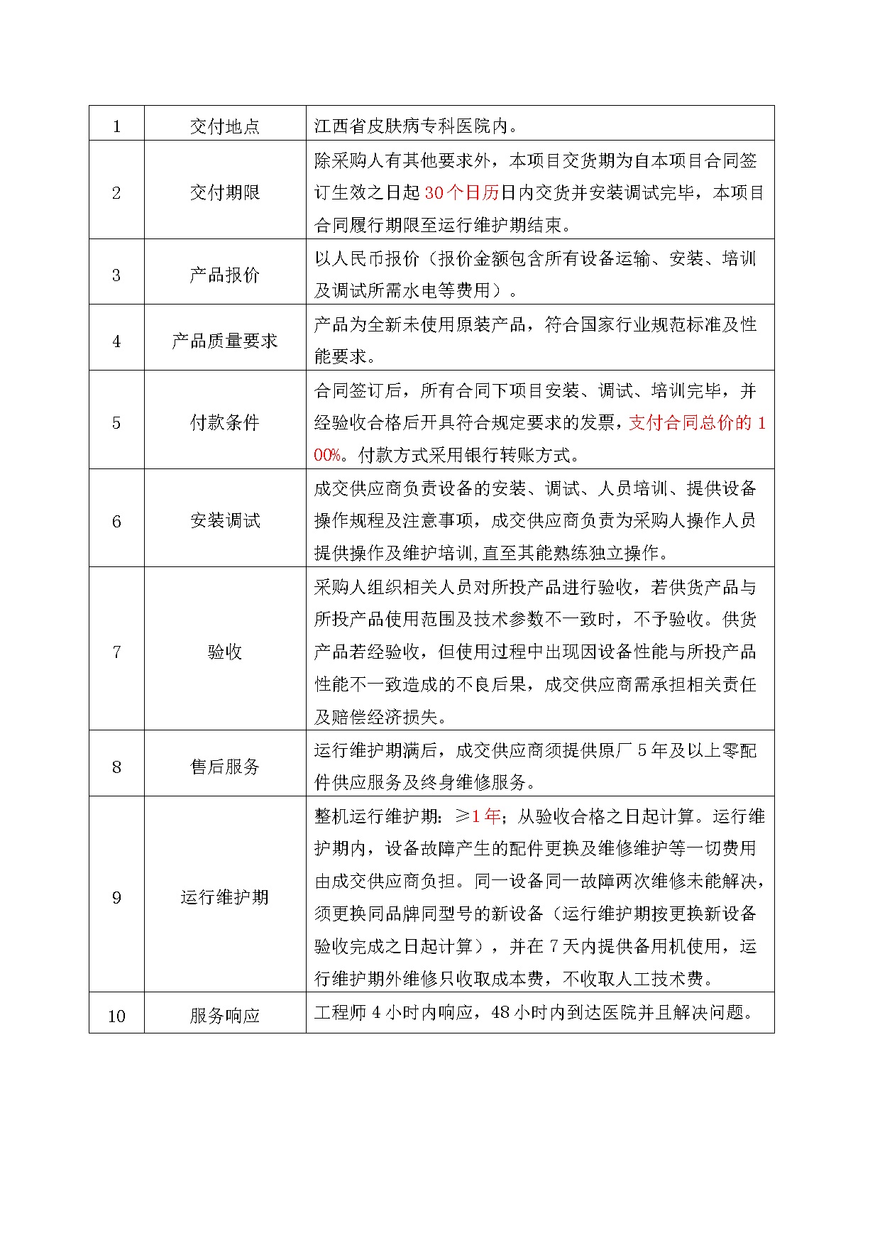
院务公开
当前位置: 首页 > 院务公开> 招标采购
快速脱水机等设备项目江西省皮肤病专科医院采购意向/市场调研公告

作者: 来源: 发布时间: 2026-01-20 10:35:31


   


Copyright © 江西省皮肤病专科医院 All Rights Resevered. 技术支持: 联科科技 赣ICP备2022008824号-1